移动端


当前位置:兴旺宝>资讯首页> 企业动态

贵州能源集团新增股东,注册资本翻倍至200亿

2025-11-12 08:43:35来源:爱企查 阅读量:1256 评论

分享:

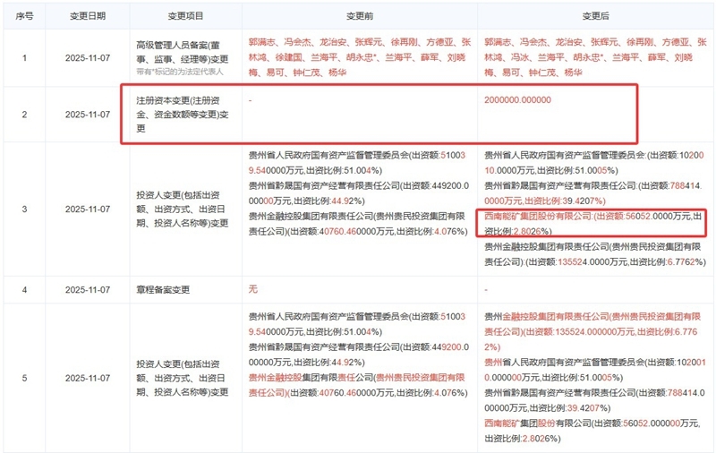
  据爱企查,贵州能源集团有限公司近日发生工商变更,新增西南能矿集团股份有限公司为股东注册资本由100亿元人民币增至200亿元人民币,增幅100%。与此同时,部分高管也发生变更。
 
图源:爱企查
 
  贵州能源集团有限公司成立于1997年1月,法定代表人为胡永忠,经营范围包括:法律、法规、国务院决定规定禁止的不得经营;法律、法规、国务院决定规定应当许可(审批)的,经审批机关批准后凭许可(审批)文件经营;法律、法规、国务院决定规定无需许可(审批)的,市场主体自主选择经营。(煤炭、电力、页岩气开采、煤层气开发及其主业关联项目投资;电力、热力、燃气的生产和供应;电力和电网(含储能、智能电网、分布式微网等)项目的投资、建设和运营;能源技术研发、咨询和服务;油气资源的勘探、利用;燃气经营;新能源、可再生资源、充电桩、新能源汽车、配售电项目的投资、开发、建设、运营;建材、化工(不含危险化学品)、机电产品及零配件的生产经营;电力设备及机械设备的安装与维修;投资、资本运营、股权管理;企业兼并重组;财务顾问;招投标;房屋租赁;餐饮业;酒类销售;国内外贸易;自营和代理国家禁止经营范围以外的商品和技术的进出口业务;开展“三来一补”进料加工业务;经营易货贸易和转口贸易业务)
 
  股东信息显示,该公司现由西南能矿集团股份有限公司持股50%、贵州省人民政府国有资产监督管理委员会持股25.50198%、贵州省黔晟国有资产经营有限责任公司持股22.46%、贵州金融控股集团有限责任公司(贵州贵民投资集团有限责任公司)持股2.03802%。
版权与免责声明:1.凡本网注明“来源:兴旺宝装备总站”的所有作品,均为浙江兴旺宝明通网络有限公司-兴旺宝合法拥有版权或有权使用的作品,未经本网授权不得转载、摘编或利用其它方式使用上述作品。已经本网授权使用作品的,应在授权范围内使用,并注明“来源:兴旺宝装备总站”。违反上述声明者,本网将追究其相关法律责任。 2.本网转载并注明自其它来源(非兴旺宝装备总站)的作品,目的在于传递更多信息,并不代表本网赞同其观点或和对其真实性负责,不承担此类作品侵权行为的直接责任及连带责任。其他媒体、网站或个人从本网转载时,必须保留本网注明的作品第一来源,并自负版权等法律责任。 3.如涉及作品内容、版权等问题,请在作品发表之日起一周内与本网联系,否则视为放弃相关权利。
我来评论

昵称 验证码

文明上网,理性发言。(您还可以输入200个字符)

所有评论仅代表网友意见,与本站立场无关

    相关新闻
    • 全链条破局 多维度发力 助力新能源高质量发展

      《关于促进新能源消纳和调控的指导意见》重点突出了新能源与产业融合协同发展的重要性,并创新提出了若干新能源消纳的新业态与新模式。
      2025-11-12 14:22:23    282
      新能源绿电光伏
    • 扛牢责任担当 推进转型发展 奋力谱写新能源高质量运行新篇章

      《关于促进新能源消纳和调控的指导意见》对促进新能源发展和消纳各项重点任务作出了系统部署,明确了具体要求,将有力推动新能源的规模化开发及高质量利用。
      2025-11-12 14:22:23    300
      新能源绿电氢能
    • 11月11日光伏板块强势领涨 钙钛矿太阳能电池重大技术突破

      11月11日早盘,光伏板块高开高走。消息面上,11月10日,中国科学院半导体研究所钙钛矿太阳能电池研发取得重要进展,光电转换效率提升至27.2%;国家发改委、国家能源局联合发布《关于促进新能源消纳和调控的指导意见》,为光伏等新能源装机量扩大提供了保障。
      2025-11-12 14:22:21    491
      钙钛矿光伏清洁能源